
近期,大批卖家后台警报狂响。
亚马逊官方正式下达最后通牒,要求卖家必须在五月中旬前完成超龄以及不可售库存的移除配置。
如果逾期未处理,系统将毫不留情地强行接管你的资产,自动执行弃置、捐赠或低价清货。
最致命的是,一旦系统自动生成了移除订单,该过程绝对不可逆。

这关乎到真金白银的库存安全,留给大家的反应时间已经所剩无几。

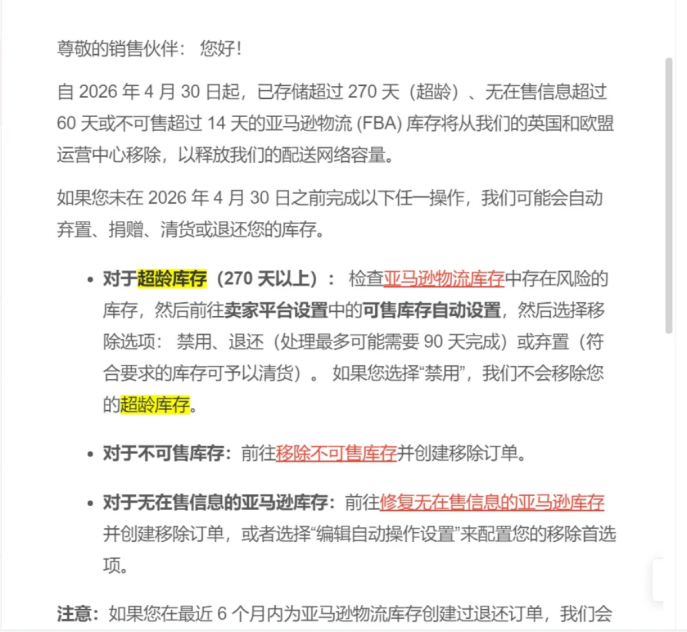
核心突变:三百六十五天缩短至二七零天
这次新政最狠的一刀,直接砍向了超龄库存的判定红线。
以往存放满一年才会被系统重点关照的门槛,现在被大幅缩短到了两百七十天。
只要你的货在FBA仓库里落灰超过九个月,且没有在后台设置任何防线,平台就会按照默认规则分批次强制清剿。
各大站点的死刑执行时间表已经明确:
日本站:已于2026年三月二十一日率先执行。
欧洲站:移除配置的最后期限为五月五日,五月六日启动首轮强制移除。
北美站:移除配置的最后期限为五月十三日,五月十四日全面开铡。
后续清剿:在六月底、八月底以及九月底,系统还将进行多轮地毯式清理。

生死抉择:后台配置的实操路径
这里必须澄清一个误区:超龄库存并不是非死不可。
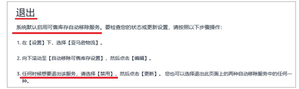
只要你进后台主动设置,主动权依然在你手里。
操作路径为:进入卖家平台右上角设置模块,找到亚马逊物流,点击可售商品自动设置进行编辑。


路径一:顺从系统,启用自动移除。
适合急于断臂求生的卖家。你可以更新退货地址,或者直接勾选批量清货来回收一点残值。

路径二:强制熔断,禁用自动移除。
适合对库存有其他促销规划的卖家。直接选择禁用并保存。


但必须警告你,保住库存不等于保住利润。
只要货还在仓里,高昂的超龄附加仓储费依然会每个月准时从你的账上划走。
如果你发现禁用按钮是灰色的,说明账户正处于冷静期,必须立刻开工单联系客服介入。

连环杀招下的运营自救
第一,全站点拉网排查。
亚马逊的政策是分站点独立执行的。
美国站改了不代表欧洲站同步,必须逐个国家切入后台检查配置状态,绝不能有漏网之鱼。
第二,建立一百八十天预警机制。
把库存年龄当成每日巡查的铁律。只要发现库龄逼近半年,立刻启动站内Outlet促销或者站外清货,主动把包袱甩掉,绝对不能干等到被系统强制接管。
养成多看后台库龄筛选栏的习惯,这是保命的基础操作。

第三,重算清货账本。
把仓储费、系统自动移除的折损与自己做降价促销的成本进行深度对比。
在绝大多数情况下,主动打折清仓的经济账,都要比被系统当垃圾一样弃置划算得多。
运营多个站点的卖家,务必把这套库存清理逻辑同步到所有团队,坚决切断流血点。
90%运营忽略的关键词排名提升的技巧
想要完整版的朋友,扫码添加下方客服领取




